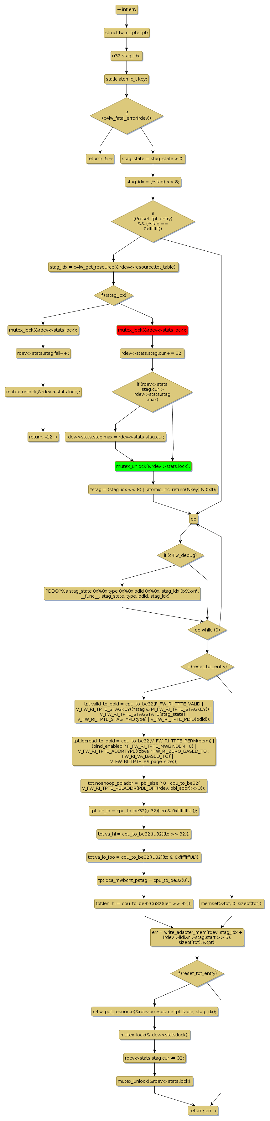
Instance Verification Kit (IVK)
mutex lock @ [8336+30+/linux-3.19-rc1/drivers/infiniband/hw/cxgb4/mem.c]
Instance Signature: lock
|
The Matching Pair Graph:
|
|
Function Name
|
Control Flow Graph (CFG)
|
Events Flow Graph (EFG)
|
Source Correspondence
|
|
write_tpt_entry
|
|
|
[7642+15+/linux-3.19-rc1/drivers/infiniband/hw/cxgb4/mem.c]
|